🔗 문제 링크
14500번: 테트로미노
폴리오미노란 크기가 1×1인 정사각형을 여러 개 이어서 붙인 도형이며, 다음과 같은 조건을 만족해야 한다. 정사각형은 서로 겹치면 안 된다. 도형은 모두 연결되어 있어야 한다. 정사각형의 변
www.acmicpc.net
📝 풀이 과정
모든 테트로미노를 그린 뒤 탐색마다 도형을 회전시키고 대칭시키며 구할 수도 있지만 경우의 수가 너무 많아 귀찮아서 포기하였다...
예시로 그려진 테트로미노의 모양을 잘 살펴보면 ㅜ모양을 제외하면 DFS로 표현이 가능할 것이라는 생각이 들었다.

회색으로 칠해진 부분이 현재까지 탐색한 부분이고 ⭐의 위치가 현재 위치라고 할 때, 탐색할 수 있는 방향은 파란색의 화살표로 가는 방향뿐이기 때문에 ㅜ 모양의 탐색은 불가능하기 때문이다.
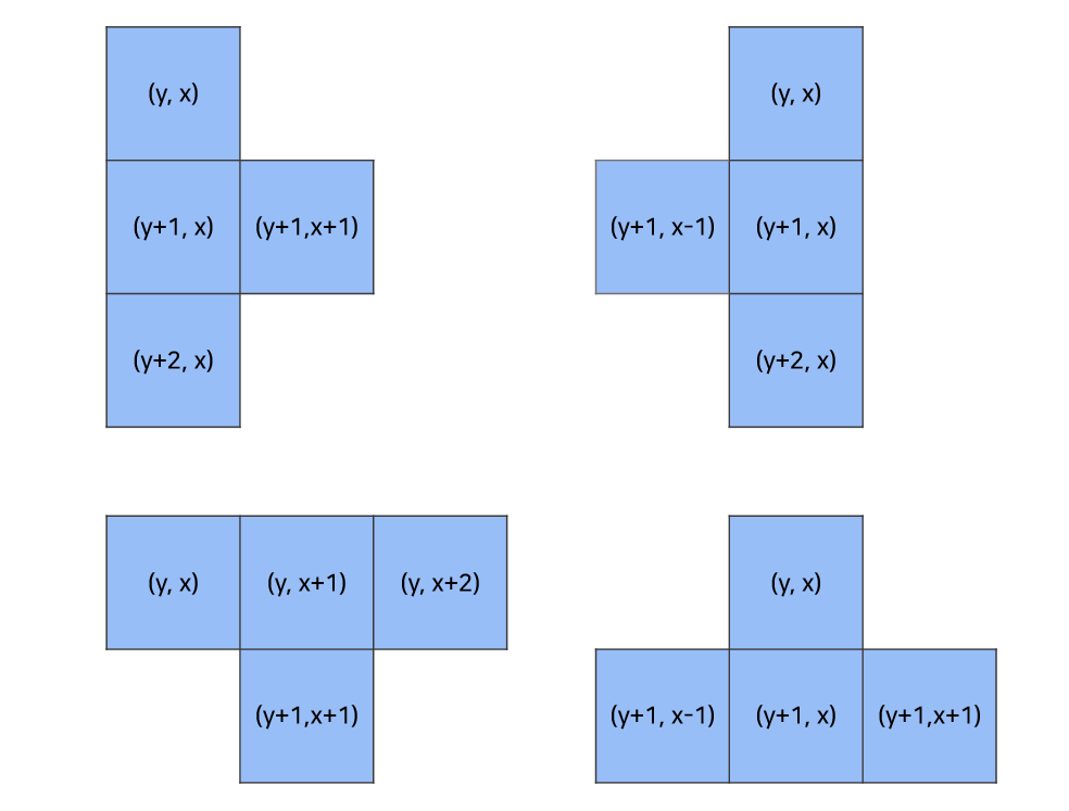
따라서, DFS를 depth가 4가 될 때까지 탐색을 한 결과를 구해준 뒤, ㅗ/ㅜ/ㅏ/ㅓ 의 형태를 가진 테트로미노를 따로 탐색해 주어야한다.

(y, x)을 기준으로 좌표를 잡아 모양이 map을 벗어나지 않는다면 범위 내의 합을 조회하며 max값을 갱신하였다.
⏱ 시간 복잡도
Map의 크기는 최대 250,000 (4 <= N,M <= 500),
한 점에서 DFS로 최대 탐색 가능한 경우는 진행마다 4방향씩 탐색하기 때문에 $4^3 = 64$ 이하(이미 방문한 점이 존재하는 방향은 건너 뛰기 때문에...)
따라서, 250,000 * 64 < 1억이므로 시간 내에 완전탐색이 가능하다.
💻 코드
import java.util.Scanner;
public class Main {
static int N, M, ans;
static int[][] map;
static int[] dy = {-1, 1, 0, 0};
static int[] dx = {0, 0, -1, 1};
public static void main(String[] args) {
Scanner sc = new Scanner(System.in);
N = sc.nextInt();
M = sc.nextInt();
map = new int[N][M];
for (int i = 0; i < N; i++)
for (int j = 0; j < M; j++)
map[i][j] = sc.nextInt();
boolean[][] visit = new boolean[N][M];
for (int i = 0; i < N; i++) {
for (int j = 0; j < M; j++) {
visit[i][j] = true;
dfs(i, j, 1, map[i][j], visit);
visit[i][j] = false;
check(i, j);
}
}
System.out.println(ans);
}
static void dfs(int y, int x, int cnt, int sum, boolean[][] visit) {
if (cnt >= 4) {
ans = Math.max(ans, sum);
return;
}
for (int k = 0; k < 4; k++) {
int ny = y + dy[k];
int nx = x + dx[k];
if (ny < 0 || nx < 0 || ny >= N || nx >= M || visit[ny][nx]) {
continue;
}
visit[ny][nx] = true;
dfs(ny, nx, cnt + 1, sum + map[ny][nx], visit);
visit[ny][nx] = false;
}
}
static void check(int y, int x) {
if (y < N - 2 && x < M - 1)
ans = Math.max(ans, map[y][x] + map[y + 1][x] + map[y + 2][x] + map[y + 1][x + 1]);
if (y < N - 2 && x > 0)
ans = Math.max(ans, map[y][x] + map[y + 1][x] + map[y + 2][x] + map[y + 1][x - 1]);
if (y < N - 1 && x < M - 2)
ans = Math.max(ans, map[y][x] + map[y][x + 1] + map[y][x + 2] + map[y + 1][x + 1]);
if (y > 0 && x < M - 2)
ans = Math.max(ans, map[y][x] + map[y][x + 1] + map[y][x + 2] + map[y - 1][x + 1]);
}
}
📊 제출 결과

'알고리즘 풀이 > 백준' 카테고리의 다른 글
| [백준] 17219번: 비밀번호 찾기 - JAVA (0) | 2020.12.17 |
|---|---|
| [백준] 15686번: 치킨 배달 - JAVA (0) | 2020.12.17 |
| [백준] 11727번: 2×n 타일링 2 - JAVA (2) | 2020.12.15 |
| [백준] 11726번: 2×n 타일링 - JAVA (1) | 2020.12.15 |
| [백준] 11724번: 연결 요소의 개수 - JAVA (0) | 2020.12.14 |